在2002年就进入通用航空领域,2016年成功收购加拿大AVMAX公司 小小影视,业务细分为航空制造,航空运营和航空运营商服务三大版块,初步形成全产业链布局的发展格局,已广泛应用于航拍航测,农林植保,电力巡线,公安警用等领域, 。
了解更多 +
山河智能依托多年来在工程装备机电液一体化技术,机器人技术,复杂环境适应性改进等方面的积累,瞄准各种特殊用途,恶劣环境开发量一系列特种装备,努力探寻差异化产品的自主开发道路 小小影视官网,近年来完成了一系列具有鲜明特色的特种装备产品的开发, 。
了解更多 +
请搜索关注“山河智能”公众号,实时接收最新官方二手机车源信息 小小影视 官网下载,使用"山河智能官方二手机"小程序,参与线上竞价,平价抢好机。
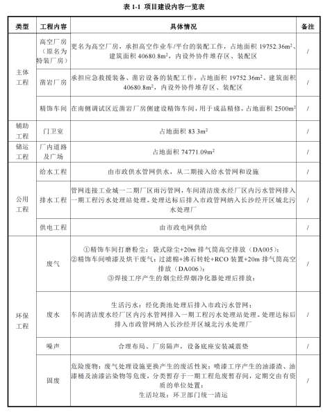
了解更多 +山河工业城三期工程项目分期建设,现项目建设情况公开,联系电话:舒栋18670778198 通讯地址:长沙经济技术开发区凉塘东路1335号星沙工业基地内... 小小影视官网下载。

一、项目概况说明 山河智能装备集团是中南大学何清华教授领衔于1999年创办,现已发展为以上市公司山河智能装备股份有限公司(以下简称“山河智能...

各投标人: 《山河智能装备股份有限公司 司庆现场布置项目招标》项目编号:SW-ZMY-240708,招标已于2024年9月20日上午9:00时按照招标文件约定,在山河...

一、项目概况说明 山河智能装备集团是中南大学何清华教授领衔于1999年创办,现已发展为以上市公司山河智能装备股份有限公司(以下简称“山河智能...

1、项目概况说明 山河智能装备集团是中南大学何清华教授领衔于1999年创办,现已发展为以上市公司山河智能装备股份有限公司(以下简称“山河智能”...

山河智能装载机遥控底盘年度采购定于2024年9月27日公开招标,招标公告同步发布于山河智能官网(www.pulkpump.com)、山河智能SRM系统平台公告(srm.sunwa...

各投标人: 《山河智能装备股份有限公司 全面风险管理和内部控制体系建设服务项目》已于2024年9月11日上午9:00时按照竞争性磋商文件约定,在山河智...

各投标人: 《山河智能2024年度员工体检招标》项目编号:SW-YGTJ-240820,招标已于2024年9月12日上午9时按照招标文件约定,在山河智能装备股份有限公司...
